您好,贵池区职业学校欢迎您!
设为首页
加入收藏
搜索
网站首页
学校概况
学院介绍
学校荣誉
招生就业
机构设置
党团建设
网上办公
校园文化
信息公开
全国职业教育先进单位
国家级重点中等职业学校
省级示范中等职业学校
网站首页
学校概况
学院介绍
学校荣誉
招生就业
机构设置
党团建设
网上办公
校园文化
信息公开
网站首页
学校概况
招生就业
机构设置
党团建设
网上办公
校园文化
信息公开
您的当前位置:
网站首页
>
技能鉴定
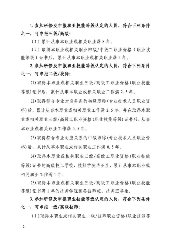
关于举办 2026 年池州市计算机外部设备 装配调试员高技能人才研修班的通知
发稿人:黄乃娣 浏览次数:
发布日期: 2026-03-11 19:34:23
附件下载:
附件.doc
上一条:
关于举办2026年贵池区高技能人才研修班的通知
下一条:
关于池州市高级技工学校开展2025年电工第二批职业技能培训的公告